
Herbs Magic
Client
Krushna Jawadkar
Role
UX Design
Year
2024
Herbs Magic, a pan-India e-commerce platform specializing in herbal products, sought to enhance its online presence and streamline the user journey. This project focused on a comprehensive UX redesign aimed at improving accessibility, navigation, and overall user satisfaction, transforming the platform into a seamless and engaging shopping experience.
Challenges
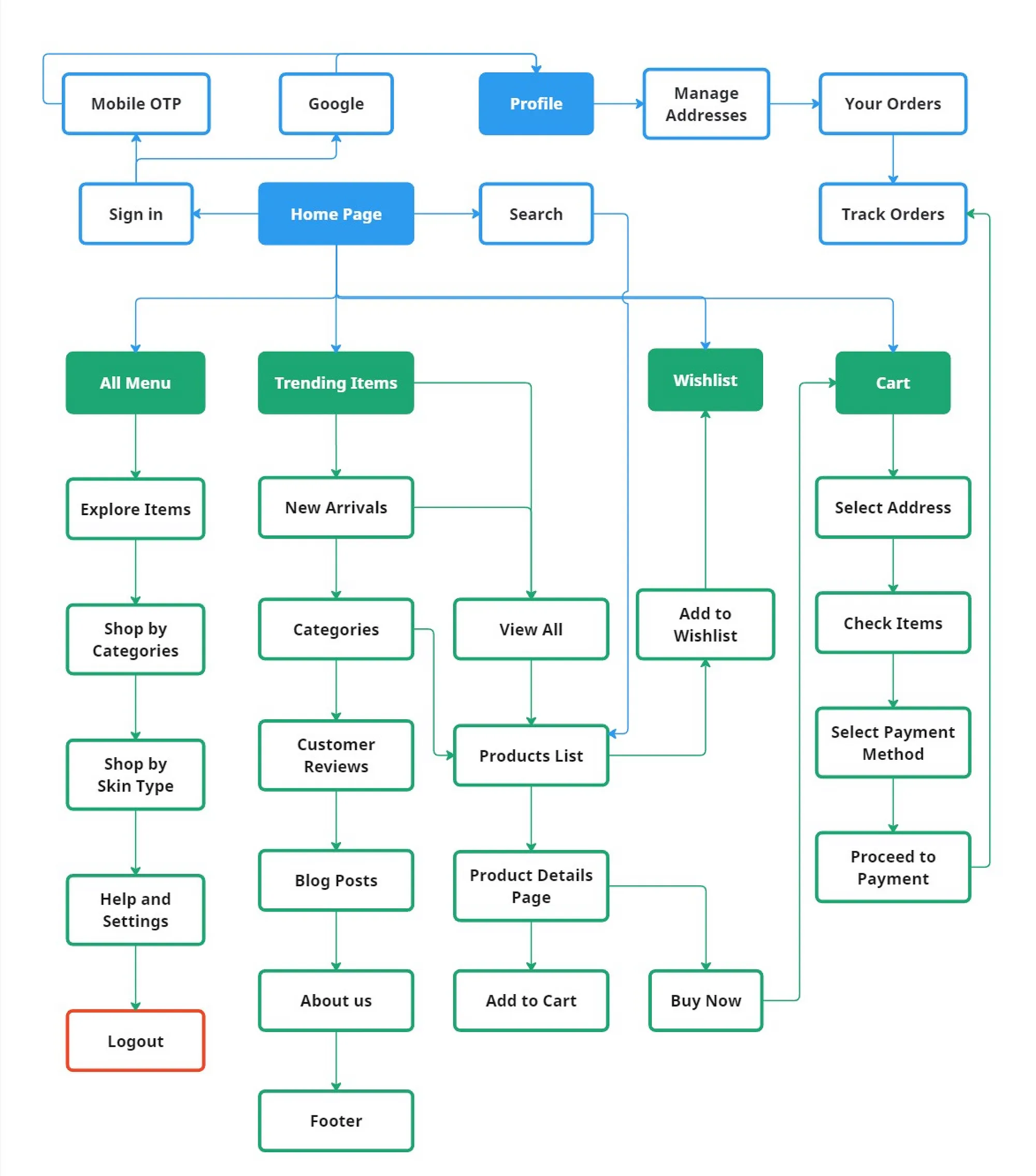
Herbs Magic faced several key challenges that hindered its online performance. The existing platform suffered from:
Complex Navigation: Users struggled to find products due to unclear categorization and search functionalities.
Inconsistent Design: Visual inconsistencies across the platform created a disjointed user experience.
Low Conversion Rates: Difficulties in the checkout process and unclear product information contributed to low sales.
Lack of Trust Signals: the website didn't have enough elements to build trust with users.
These issues collectively impacted user engagement and conversion rates, necessitating a user-centric redesign to address these pain points.
Solution
User Research and Analysis: Conducted thorough user research, including surveys and usability testing, to identify key pain points and user needs.
Information Architecture Restructuring: Reorganized product categories and navigation, creating a more intuitive and user-friendly structure.

Visual Redesign: Implemented a consistent and modern design system, enhancing the platform's aesthetic appeal and usability.

Checkout Process Optimization: Streamlined the checkout process, reducing friction and improving conversion rates.

Trust and Credibility Building: Implemented elements such as customer reviews, secure payment badges, and clear return policies to enhance user trust.

Conclusion
The UX redesign of Herbs Magic successfully transformed the platform into a user-friendly and engaging e-commerce experience. By addressing key usability issues and prioritizing user needs, the project significantly improved navigation, design consistency, and conversion rates. This project highlights the importance of user-centered design in enhancing online retail platforms and demonstrates the impact of effective UX strategies in driving business growth.